界面新闻见习记者|蒋习
工业母机被写入“十五五”规划建议。
10月28日,新华社发布《中共中央关于制定国民经济和社会发展第十五个五年规划的建议》(下称《建议》),其中提出,将完善新型举国体制,采取超常规举措,全链条推动包括工业母机在内的重点领域关键核心技术攻关取得决定性突破。
“新型举国体制”、“超常规举措”、“全链条推动”,这三个词充分体现了中国发展工业母机等关键核心技术的决心,国产高端装备有望加速突围。
在《中华人民共和国国民经济和社会发展第十四个五年规划和2035年远景目标纲要》中,高端数控机床作为推动制造业优化升级的重要方向之一被提及。政策侧重于培育先进制造业集群,推动其创新发展。

从“十四五”规划中“高端数控机床”这一重点产业,升级为“十五五”规划建议中“工业母机”这一产业生态;从“推动创新发展”升级为“关键核心技术攻关取得决定性突破”,政策表述的转变显示出更宏大的视野和更坚定的决心。
工业母机指用来制造机器的机器,是生产工业装备的必要工具,通常特指机床。工业母机作为制造业的“心脏”,已成为当今世界科技竞争的关键领域。
高端数控机床是工业母机中具备高精度、高效率、高复杂性特征的机床,如五轴联动机床等,主要用于精密零部件的加工。
工业母机产业链条长,覆盖面广。上游涵盖机床机架、传动系统、功能部件、数控系统等零部件;中游主要包括金属切削机床、金属成形机床及特种加工机床等产品类型;下游则广泛应用于汽车制造、航空航天、工程机械、军工装备、3C电子等关键工业领域。

中国是全球最大的机床生产国和消费国,机床产值与消费规模多年位居世界首位。
智研咨询数据显示,中国工业母机市场规模从2019年的6313.62亿元增长至2024年的7128.96亿元。
根据德国机床制造商协会数据,2024年中国机床产值约266亿欧元(约合人2202亿元民币),占全球约34%,2004-2024年复合增长率约为11%。
贸易结构的变化,也反映出国产机床竞争力的提升。2019年,中国机床工具出口金额首次超过进口金额,此后贸易顺差不断增长。
海关总署数据显示,2024年中国机床工具商品出口额为217.2亿美元,同比增长4%;进口额为101.6亿美元,同比下降8.6%;贸易顺差达115.6亿美元,同比增长18.4%。
目前,包括金属切削机床在内的九个机床品类均已实现贸易顺差,意味着中国机床产品全面走向世界,在全球市场上的接受度和竞争力正在稳步提升。
中国在中低端机床领域已基本实现国产化,但在高端市场,德国、日本等外企仍凭借深厚技术,仍积累占据主导地位。
“十四五”期间,随着国家政策持续加力,国内主要机床企业也在不断加大对关键功能部件的研发力度,推动国产化水平逐步提升。
据界面新闻不完全统计,国内工业母机相关上市龙头,包括华辰装备(300809.SZ)、华东数控(002248.SZ)、青海华鼎(600243.SH)、秦川机床(000837.SZ)和国盛智科(688558.SH)、华中数控(300161.SZ)、科德数控(688305.SH)、沈阳机床(000410.SZ)等。
在高端化和国产替代方面,科德数控今年上半年推出了五轴车铣复合加工中心新机型KMU180T,并已实现首单签约。据其半年报披露,五轴卧式加工中心及五轴卧式车铣复合加工中心的新签订单占比已达到约30%。
五轴联动机床是高端数控机床的典型代表,属于工业母机技术金字塔顶端的核心装备。

此外,科德数控研发的GNC60总线开放式高档数控系统,是国内唯一经国家检测机构确认自主掌握全部源代码的数控系统。该成果标志着国产高端五轴机床拥有了真正自主的“大脑”,摆脱了对国际进口系统的依赖。
科德数控在投资者互动平台上表示,其已实现五轴数控机床及高档数控系统、电主轴等关键功能部件的研发与生产,自主化率高达85%,国产化率超过90%。
在智能化方面,华中数控于今年4月发布全球首台集成AI芯片与AI大模型的新一代智能数控系统“华中10型”。该公司称,这是世界首台具备自主学习能力的智能数控系统。
目前,中国高端数控机床产业已形成区域集聚发展格局,长三角、珠三角、环渤海以及东北老工业基地等区域依托自身禀赋形成差异化优势。
长三角地区产业链条完整,覆盖从铸件、功能部件到整机制造的全流程,并凭借产学研协同与外资企业集聚的优势,在高精度机床与五轴联动系统领域保持领先。
今年1月,由上海市莘庄工业区牵头发起的“上海工业母机产业链协同创新发展联盟”正式成立,联合上海交通大学、航天科技等30余家单位,共同建设五轴机床检测平台与工业AI研究院,进一步强化区域协同创新能力。
今年9月的工博会上,上海交大智邦全球首发了“思源智控”智能体机床AI。这是数控机床本体、AI Agent和世界模型的结合体,实现了全球首个“零人工经验”的加工路径自主生成。
相关工作人员对界面新闻等媒体表示,该技术可将复杂零部件的工艺规划效率提升40%-60%,对缩短航空航天等关键领域核心零件的制造周期具有重要意义。
珠三角地区以高速钻攻中心、PCB专用机床、精密模具加工设备为核心优势,区域内民营企业包括创世纪(300083.SZ)等,正在积极响应下游电子信息、汽车等产业集群需求。
环渤海地区则聚焦于重型数控机床、齿轮加工机床、大型龙门机床等高端装备领域,依托科研资源与国有制造基础,在重型机床与军工装备方面保持较强竞争力。
东北地区在大型数控车床、铣床、军工专用机床及矿山能源装备方面具备传统优势,技术积淀深厚。以沈阳机床、大连机床等为代表的企业,曾在重型机床设计与制造领域领先全国。
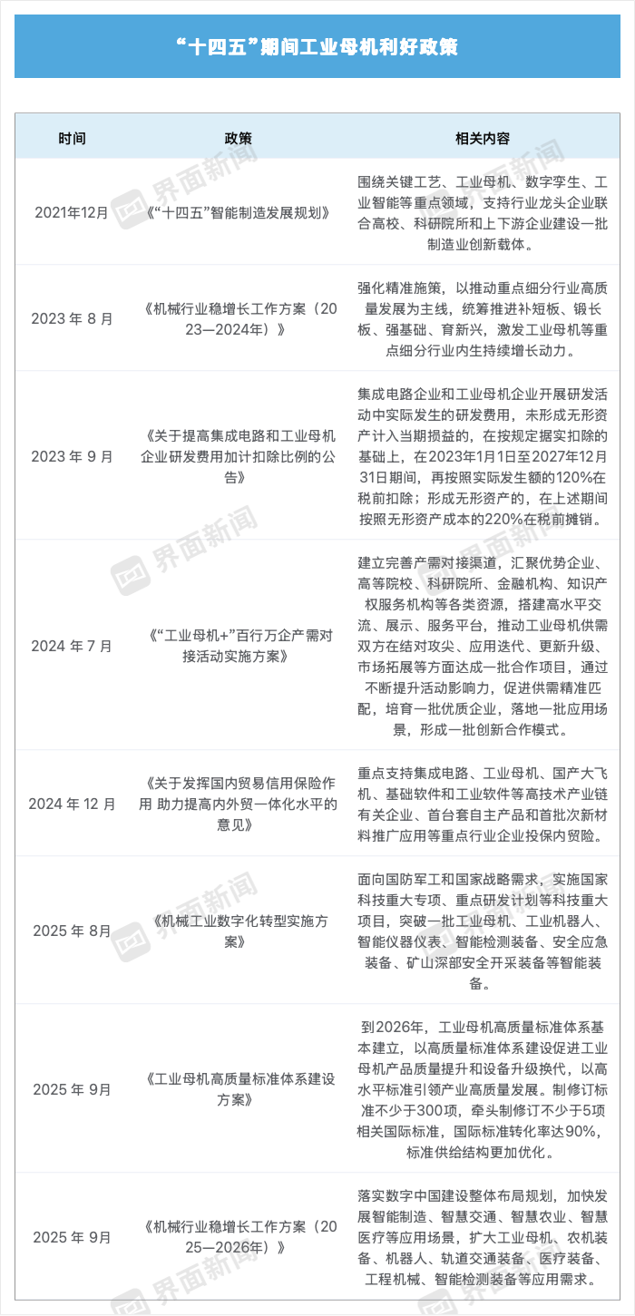
“十四五”期间,中国持续加大对工业母机领域的政策支持力度,推动产业向高端化发展。

今年9月,国家标准委、工业和信息化部联合印发《工业母机高质量标准体系建设方案》(下称《方案》),进一步明确了工业母机高质量发展的路径。
《方案》要求,到2026年,工业母机高质量标准体系基本建立,以高质量标准体系建设促进工业母机产品质量提升和设备升级换代,以高水平标准引领产业高质量发展。制修订标准不少于300项,牵头制修订不少于5项相关国际标准,国际标准转化率达90%,标准供给结构更加优化。
在政策支持与技术突破的双轮驱动下,工业母机行业正迎来重要发展机遇,国产替代空间广阔。



还没有评论,来说两句吧...